Aguas residuales industriales: el doble dilema del cumplimiento y el costo

Alta presión regulatoria, dificultades de cumplimiento
Lasnormas de descarga son cada vez más estrictas y las tecnologías tradicionales luchan por hacerlas frente, lo que plantea riesgos de fuertes multas y paradas de producción para las empresas.

Tratamiento tradicional, altos costos
El gran tamaño, el alto consumo de energía y el uso significativo de productos químicos generan costos operativos persistentemente altos.

Desperdicio de recursos hídricos, presión operativa
El creciente costo del agua dulce y la incapacidad de reutilizar eficazmente las aguas residuales exacerban la presión sobre los recursos hídricos sobre las empresas.

tu Planta de tratamiento de aguas residuales inteligente
Entendemos los estrictos requisitos y desafíos del "agua" en la producción industrial. Por eso hemos lanzado el innovador [Tratamiento de aguas residuales industriales] sistema. Es más que sólo equipo; es un "administrador inteligente del agua" en el sitio de producción, que garantiza un tratamiento de aguas residuales continuo, estable y compatible para su empresa en las etapas más críticas.
✅ Cumplimiento estable
✅ Operación inteligente
✅ Ahorro de costos
La tecnología primero
Ofrecemos una variedad de componentes de transmisión.

Diseño modular & Implementación rápida
Las combinaciones modulares flexibles se adaptan a diversas escalas de tratamiento y condiciones del sitio, acortando significativamente los ciclos del proyecto. Personalizado según susnecesidades.

uno-Detener solución para Purificación
Integra múltiples procesos de tratamiento avanzados para eliminar específicamente contaminantes complejos como metales pesados y compuestos orgánicos, asegurando una excelente calidad del efluente.

Bajo consumo de energía
Utiliza energía-componentes de ahorro y algoritmos de control optimizados, combinados con una plataforma de monitoreo en lanube, para lograr una operación desatendida y predictiva mantenimiento.

Estable, confiable & Personalizado
Usos industriales-grado, alto-componentes de calidad para garantizar una larga-estabilidad del plazo. Proporciona soluciones personalizadas basadas en la calidad del agua específica y lasnecesidades del cliente.
¡Hará más por usted!
¡Nuestras soluciones para aguas residuales industriales harán más por usted! Nuestro sistema cuenta con un patín compacto e integrado.-Diseño montado para un rápido despliegue en el momento de la entrega, eliminando complejos en-construcción del sitio. Brindamos soluciones completas y costo.-Análisis de beneficios para garantizar que su inversión valga la pena.
Nuestras soluciones para aguas residuales industriales
¡Hará más por usted!
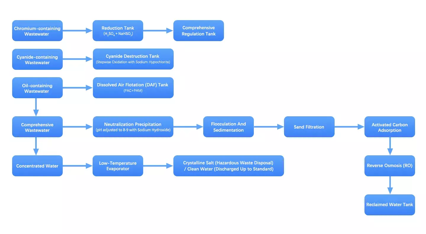
Utiliza MBR avanzado/RO + Procesos especiales de combinación de membranas para filtrar eficazmente metales pesados, compuestos orgánicos tóxicos y reducir indicadores clave como DQO ynitrógeno amoniacal, proporcionando un alto-agua recuperada de calidad para su reutilización segura.
Monitoreo inteligente +
O remoto&m
Este sistema integra un sistema de control inteligente PLC y un monitor de calidad del agua en línea, y carga datos a la plataforma en lanube en tiempo real. Los ingenieros pueden realizar diagnósticos remotos para garantizar que el sistema esté siempre en las mejores condiciones.
Recuperación de recursos +
Producción Verde
Las soluciones de WTEYA mejoran significativamente las tasas de reciclaje de agua, reduciendo efectivamente los costos de adquisición de agua dulce y descarga de aguas residuales, minimizando la huella de carbono y ayudando a las empresas a alcanzar sus objetivos ESG.
Características de calidad de las aguas residuales industriales.
CARACTERÍSTICAS 01
DQO alta/Contenido de DBO
CARACTERÍSTICAS 02
Lons de heavy metallons de heavy metal
CARACTERÍSTICAS 03
Compuestos orgánicos tóxicos
CARACTERÍSTICAS 04
Valores extremos de pH
CARACTERÍSTICAS 05
Nitrógeno con alto contenido de amoníaco
CARACTERÍSTICAS 06
Grandes fluctuaciones de temperatura
Nuestro campo de aplicación: salvaguardar las industrias principales
Desde el procesamiento de metales hasta la fabricación de productos electrónicos, WTEYA ofrece soluciones personalizadas de aguas residuales para diversas industrias, garantizando una producción limpia y enfrentando sin miedo los desafíos ambientales.








Iniciada en 2009, somos una empresa de tecnología de protección ambiental que integra R&D, producción, venta e instalación.
WTEYA Environmental Technology Co., Ltd. es una empresa del grupo con sede en Tianan Cyber City, ciudad de Dongguan, provincia de Guangdong. Estamos comprometidos a proporcionar el equipo de fluidos inteligente líder en el mundo, con tecnología avanzada y alta-Servicio de calidad, hemos ganado elogios unánimes de más de 1.000 clientes.
Certificaciones & Patentes Técnicas
Más 100+ honores que muestrannuestra fortaleza técnica y reconocimiento de la industria.
Confianza del cliente & Colaboración
Creciendo junto con más de mil clientes en todo el mundo.