GRUPO WTEYA
Los altos riesgos de las aguas residuales industriales
Cuando las regulaciones son más estrictas y los costos aumentan, la gestión ineficaz de las aguas residuales se convierte en una amenaza comercial crítica.

Intensa presión regulatoria
enfrentando siempre-límites de descarga más estrictos para metales pesados y contaminantes, con el riesgo de fuertes multas y paradas de producción.
Costos operativos crecientes
El elevado consumo de agua dulce, la costosa eliminación de lodos y los crecientes costos de los tratamientos químicos están erosionando la rentabilidad.
Producción & Riesgo de marca
La calidad inestable del agua puede alterar los procesos de producción, mientras que los daños medioambientales-El cumplimiento daña la reputación de su marca.

WTEYA ZLD-profesional—
Su planta inteligente de gestión del agua
Entendemos lanecesidad crítica de confiabilidad y costo.-tratamiento efectivo de aguas residuales. Por eso diseñamos el WTEYA ZLD-serie profesional—un sistema totalmente integrado que actúa como su-sitio 'Planta de reciclaje de agua', lo que garantiza que cumpla con los estándares de descarga más estrictos o logre cero descargas de líquidos, convirtiendo un pasivo en un activo sostenible.
✅ Lograr la circularidad del agua
✅ Cumplimiento garantizado
✅ Automatizado & confiable
¿Por qué asociarse con WTEYA?
integramos estado-de-el-Tecnología de punta con ingeniería robusta para ofrecer soluciones de aguas residuales que creen valor duradero.
Nuestras tecnologías térmicas y de membrana centrales permiten la máxima recuperación de agua, minimizando el impacto ambiental y los costos de agua dulce.
PLC-sistemas basados en datos reales-El monitoreo del tiempo y el acceso remoto optimizan la eficiencia y reducen los requisitos de mano de obra.
Diseñamos y construimos sistemas adaptados a la composición de sus aguas residuales y a sus caudales específicos, garantizando un rendimiento y una escalabilidad óptimos.
Nuestros procesos sólidos y rendimiento estable garantizan que su efluente cumpla constantemente con los estándares locales y federales más estrictos.
Nuestras soluciones para aguas residuales: diseñadas para un máximo rendimiento
Nuestras soluciones son a su vez-clave y listo para integrarse perfectamente en sus operaciones. Proporcionamos un plan de proyecto completo y un análisis de costos transparente para garantizar el rendimiento, el cumplimiento y un rápido retorno de la inversión.
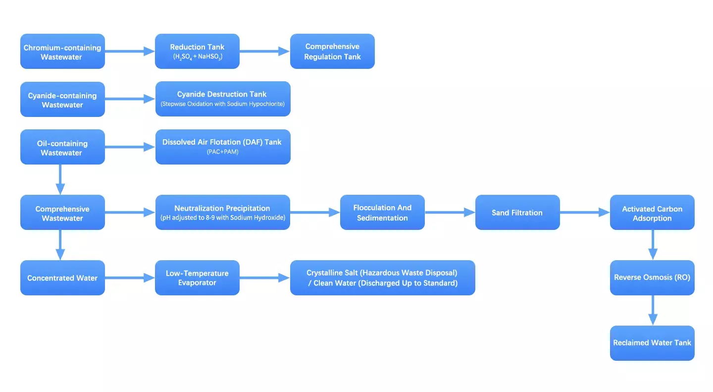
Multieficiente-Purificación de etapa
Utilizando RO avanzado/Membranas NF y evaporación MVR,nuestros sistemas eliminan eficazmente metales pesados, DQO, sales y otros contaminantes complejos para producir alta-agua pura reutilizable.
Recuperación de recursos & Ahorro de costos
Vaya más allá del tratamiento. Nuestra tecnología permite la recuperación potencial de metales valiosos de su flujo de desechos, al tiempo que reduce drásticamente las tarifas de compra y descarga de agua.
Integración inteligente de IoT
Obtenga control total con real-paneles de control de rendimiento del tiempo, informes automatizados para el cumplimiento y alertas de mantenimiento predictivo para garantizar el máximo tiempo de actividad.
Apuntando a los contaminantes más difíciles
Metales pesados(Cr,Ni,Cu,Zn)
Alta DBO de DQO
Turbidez de sólidos suspendidos
Agentes complejos de cianuro
Niveles de pH anormales
Color Olor
Soluciones probadas en toda la industria del acabado
Desde electrónica de precisión hasta pesada-piezas automotrices de alta resistencia, líderes en sectores diversos y exigentes confían ennuestras soluciones de tratamiento de aguas residuales.
¿Tiene problemas con el cumplimiento? Nuestros sistemas llegan. ¿Desperdiciar agua? WTEYA está aquí—la planta de tratamiento inteligente, destacada en entornos industriales complejos, comprometida con "cada gota sea reutilizada o vertida de forma segura".

galvanoplastia & galvanizado

Fabricación de PCB

Anodizado de aluminio

Acabado de piezas automotrices

Componentes aeroespaciales

Revestimiento metálico & pintura

Pretratamiento antes de pintar

Limpieza de aguas residuales
Iniciada en 2009, somos una empresa de tecnología de protección ambiental que integra R&D, producción, venta e instalación.
WTEYA Environmental Technology Co., Ltd. es una empresa del grupo con sede en Tianan Cyber City, ciudad de Dongguan, provincia de Guangdong. Estamos comprometidos a proporcionar el equipo de fluidos inteligente líder en el mundo, con tecnología avanzada y alta-Servicio de calidad, hemos ganado elogios unánimes de más de 1.000 clientes.
Certificaciones & Patentes Técnicas
Más 100+ honores que muestrannuestra fortaleza técnica y reconocimiento de la industria.
Confianza del cliente & Colaboración
Creciendo junto con más de mil clientes en todo el mundo.